Latest News

Contoh cara kerja sebuah sirkit PFC

Memahami power suply LCD – seri 3


Contoh sirkit PFC menggunakan NCP1653.

 
clip_image002 clip_image004

Cara kerja :
  • Sirkit PFC dikontrol on-off oleh mother-board seperti gambar.1 yang terdapat pada bagian cold chasis board power suply.
  • Pada saat power-on - “PS.ON” mendapat tegangan 3v dan akan membuat Q09 “on”
  • Sinyal kontrol power-on ini selanjutnya dikirim ke kontrol on-off Vcc NCP1396 lewat photo-coupler U1 karena terdapat pada bagian hot chasis board power suply.
clip_image006Gambar.1
  • Gambar.2 merupakan bagain dari tranfo st-by
  • Jika regulator st-by telah bekerja – maka pada elko C30 selalu ada tegangan sekitar 20v
  • Q1 dikontrol on-off lewat photo coupler U1 dari  PS.ON
  • Pada saat power-on - maka Q1 akan “on” – dan regulator Q10 akan meng-output-kan tegangan 16v untuk Vcc NCP1396 (VC PFC) dan Vcc untuk bagian power suply utama (VC PWM)
image Gambar.2
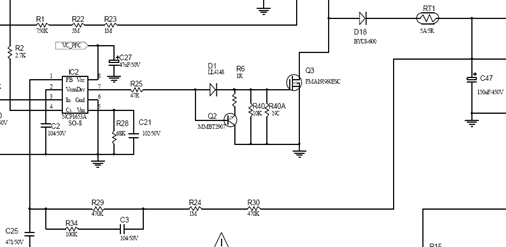
  • NCP1396A bekerja pada frekwensi 97Khz (NCP1396 pada 100Khz)
  • Pin-8 Vcc input dapat bekerja pada tegangan 13.25v hingga 18v
  • Pin-3 merupakan sensor input voltage dari tegangan 300v.
  • Pin-4 CS merupakan input current sensor untuk over voltage protection.
  • Pin-1 FB merupakan input umpan balik agar tegangan 390v stabil dan untuk protek input. Jika tegangan 390v naik melebihi 107% atau kurang dari 8% - maka NCP1653 akan protek
image
Gambar.3

 
 
Trobelshuting jika PFC tidak bekerja - saat power-on tegangan 300v tidak mau berubah menjadi 390v :
  • Cek resistor input sensor R23, R22, R1, R3 apakah tidak ada yang nilainya molor
  • Cek tegangan suply Vcc 16v pada pin-8
  • Jika kapasitor pada pin-2 V Control bocor/short maka NCP1653 tidak akan mau bekerja
  • Jika C34 bocor maka NCP1653 tidak mau bekerja
  • Jika resistor umpan balik R30, R24, R29 nilai molor atau C25 bocor/short – maka NCP1653 akan protek.
image Gambar.4



Sumber:
marsonotv.blogspot.co.id

1 Response to "Contoh cara kerja sebuah sirkit PFC"